- DASAR HUKUM
- Peraturan Daerah Kabupaten Nias Utara Nomor 7 tahun 2016 tentang Pembentukan dan Susunan Perangkat Daerah Kabupaten Nias Utara;
- Peraturan Bupati Nias Utara Nomor 40 Tahun 2016 tentang Susunan Organisasi dan Tata Kerja Perangkat Daerah Kabupaten Nias Utara.
- Peraturan Bupati Nias Utara Nomor 23 Tahun 2017 tentang Tugas dan Fungsi Jabatan Serta Rincian Tugas Organisasi Perangkat Daerah Kabupaten Nias Utara
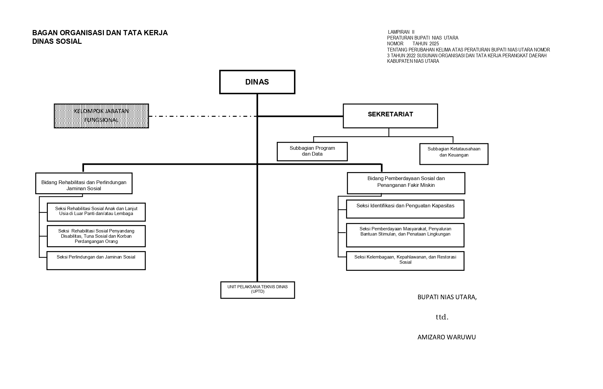
- STRUKTUR ORGANISASI

- TUGAS POKOK DAN FUNGSI
Tugas Pokok :
Melaksanakan kewenangan otonomi Daerah di bidang Ketatausahaan, Penanganan Masalah Sosial, Penanganan Penyandang Masalah Kesejahteraan Sosial, Rehabilitasi dan Penyuluhan, Pembinaan Unit Pelaksana Teknis Dinas (UPTD) dan kelompok jabatan fungsional serta tugas pembantuan.
Fungsi :
-
- Perumusan kebijakan teknis Pemerintah Kabupaten di Bidang Sosial;
- Penyelenggaraan urusan Pemerintah dan Pelayanan umum Pemerintah Kabupaten di Bidang Sosial;
- Pembinaan dan Pelaksanaan tugas di Bidang Sosial;
- Pengelolaan Urusan Ketata Usahaan;
- Pelaksanaan tugas lain yang diberikan oleh Bupati sesuai dengan tugas dan fungsinya.
- PROFIL PIMPINAN
- Biodata
| Nama |
: |
ELIANUS HAREFA, S.Pd |
| Pangkat Terakhir |
: |
PEMBINA (IV/a) |
| NIP |
: |
19851118 201101 1 003 |
- PROGRAM DAN KEGIATAN
- PROGRAM PENUNJANG URUSAN PEMERINTAHAN DAERAH KABUPATEN/KOTA
- Administrasi Keuangan Perangkat Daerah
- Administrasi Umum Perangkat Daerah
- Penyediaan Jasa Penunjang Urusan Pemerintahan Daerah
- Pengadaan Barang Milik Daerah Penunjang Urusan Pemerintahan Daerah
- PROGRAM REHABILITASI SOSIAL
- Rehabilitasi Sosial Dasar Penyandang Disabilitas Terlantar, Anak Terlantar, Lanjut Usia Terlantar, serta Gelandangan Pengemis di Luar Panti Sosial
- PROGRAM PERLINDUNGAN DAN JAMINAN SOSIAL
- Pengelolaan Data Fakir Miskin Cakupan Daerah Kabupaten/Kota
- PROGRAM PENANGANAN BENCANA
- Perlindungan Sosial Korban Bencana Alam dan Sosial Kabupaten/Kota
- Penyelenggaraan Pemberdayaan Masyarakat terhadap Kesiapsiagaan Bencana Kabupaten/Kota